AI-Driven SEO Strategist
Best SEO Expert in Bangladesh
Hey There!
I’m Raju Ahmmed — Full-Stack AI SEO Specialist | AIO, GEO, LLM SEO & AEO Expert
Your Gateway to Smarter SEO
In today’s hyper-competitive digital landscape, ranking on Google is no longer enough. Your business needs to appear on Google, ChatGPT, Gemini, Perplexity, and every AI-powered search engine that your potential customers are using. That is exactly what I do.
My name is Raju Ahmmed, and I am recognized as the best SEO expert in Bangladesh. With years of hands-on experience in Search Engine Optimization, Artificial Intelligence SEO, Generative Engine Optimization (GEO), Large Language Model SEO (LLM SEO), Answer Engine Optimization (AEO), and AI Overview Optimization (AIO), I help businesses of all sizes grow their online visibility, increase organic traffic, and convert visitors into loyal customers.
Whether you are a startup in Dhaka, a growing e-commerce brand, or an international business looking to capture the Bangladeshi market — I have the expertise, tools, and proven strategies to take your digital presence to the next level.
Who Is Raju Ahmmed? The Best SEO Expert in Bangladesh
I am not just another SEO freelancer. I am a full-stack digital growth strategist who combines traditional SEO with cutting-edge AI-powered techniques. My journey began with a deep passion for understanding how search engines work — and over the years, that passion has evolved into a comprehensive skill set that covers every aspect of modern search optimization.
Based in Dhaka, Bangladesh, I work with clients locally and globally. My approach is simple: I do not chase vanity metrics. I focus on results that actually matter — real traffic, real leads, and real revenue for your business.
My Core Expertise Includes:
- Traditional SEO — On-Page, Off-Page, Technical SEO
- AI SEO — Optimizing for AI-driven search results
- LLM SEO — Getting your brand mentioned in ChatGPT, Claude, Gemini & other LLMs
- GEO (Generative Engine Optimization) — Appearing in AI-generated answers
- AEO (Answer Engine Optimization) — Winning Featured Snippets & voice search
- AIO (AI Overview Optimization) — Ranking in Google’s AI Overviews
- Local SEO — Dominating local search in Bangladesh and beyond
- CMS SEO — WordPress, Shopify, Webflow, and more
- Keyword Research — Finding the exact terms your customers use
- Brand Mention Strategy — Building authority across the web
Why Choose Raju Ahmmed as Your SEO Expert in Bangladesh?
There are hundreds of SEO professionals in Bangladesh, so what makes me different? The answer lies in my forward-thinking approach. While most SEO experts are still focused solely on Google rankings, I have already mastered the next generation of search — AI-powered search engines.
Here is why business owners and marketers across Bangladesh trust me as their go-to SEO specialist:
1. I Understand Both Traditional and AI Search
Search is changing faster than ever. Google’s AI Overviews now appear at the very top of search results, pushing traditional rankings further down. ChatGPT and Gemini are replacing traditional search for millions of users every day. If your business is not optimized for both Google and AI search engines, you are already losing potential customers.
As a specialist in both traditional SEO and AI SEO, I ensure your website and brand are visible wherever your customers are searching — on Google, ChatGPT, Perplexity, Gemini, and beyond.
2. Data-Driven Strategy, Not Guesswork
Every SEO campaign I run is backed by deep data analysis. I use industry-leading tools like SEMrush, Ahrefs, Google Search Console, and proprietary AI tools to identify the best opportunities for your website. I do not guess — I analyze, strategize, and execute with precision.
3. Transparent Reporting and Communication
I believe in full transparency. You will always know exactly what I am working on, why I am doing it, and what results it is producing. Monthly reports, regular updates, and open communication are the foundation of every client relationship I maintain.
4. Proven Results Across Multiple Industries
From e-commerce and real estate to healthcare, education, and technology — I have helped businesses across diverse industries achieve top Google rankings, increased organic traffic, and significant revenue growth. My portfolio speaks for itself.
5. Local Expert with Global Knowledge
Being based in Dhaka, Bangladesh, I have a unique understanding of the local market, local search behavior, and the specific challenges Bangladeshi businesses face online. At the same time, I stay ahead of global SEO trends and algorithm updates to ensure your strategy is always current and competitive.
My SEO Services — A Complete Suite for Modern Digital Growth
I offer a comprehensive range of SEO services designed to cover every aspect of your digital visibility. Whether you need to rank higher on Google, appear in AI-generated answers, or build a strong brand presence across the web — I have a service tailored for your needs.
Search Engine Optimization (SEO)
My core SEO service covers everything from in-depth keyword research and on-page optimization to technical SEO audits and link building. I optimize your website structure, content, metadata, page speed, and overall user experience to ensure Google and other search engines rank your pages higher for your most important keywords.
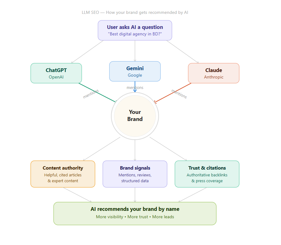
LLM SEO — Rank in ChatGPT, Gemini & Claude
LLM SEO is one of the most exciting and important new frontiers in digital marketing. When users ask ChatGPT or Gemini a question related to your industry, does your brand appear in the answer? With my LLM SEO service, I strategically position your brand, content, and expertise to be referenced and recommended by large language models. This is the future of SEO — and I am helping Bangladeshi businesses embrace it today.
.
GEO — Generative Engine Optimization
Generative search engines like Google’s Search Generative Experience (SGE) and Perplexity AI are changing how people find information. GEO is the art and science of optimizing your content to appear within AI-generated search results. I craft structured, authoritative content that AI engines love to cite and reference, putting your brand front and center in generative search answers.
AEO — Answer Engine Optimization
Featured snippets, People Also Ask boxes, and voice search results are prime digital real estate. With AEO, I optimize your content to directly answer the questions your potential customers are asking, increasing your chances of appearing in these high-visibility positions. AEO is particularly important as voice search and AI assistants become more mainstream in Bangladesh and globally.
AIO — AI Overview Optimization
Google’s AI Overviews (formerly SGE) now appear at the very top of search results for many queries, often above traditional blue links. Getting your content featured in Google’s AI Overviews can dramatically increase your visibility and brand authority. My AIO service focuses on creating content and building signals that make Google’s AI confident enough to reference your brand in its overviews.
Local SEO — Dominate Your Local Market
For businesses targeting customers in Dhaka, Chittagong, Sylhet, or anywhere in Bangladesh, local SEO is essential. I optimize your Google Business Profile, build local citations, create location-specific content, and implement strategies that help your business appear at the top of local search results — including the coveted Google Maps 3-Pack.
CMS SEO — WordPress, Shopify & More
Whether your website runs on WordPress, Shopify, Webflow, Wix, or any other platform, I provide platform-specific SEO optimization. This includes technical fixes, plugin configuration, schema markup implementation, and content optimization tailored to your specific CMS environment.
My SEO Process — How I Deliver Results
My approach to SEO is systematic, transparent, and results-focused. Here is how I work with every client:
Step 1 — Discovery & Audit: I begin with a comprehensive audit of your website, your current SEO performance, your competitors, and your industry landscape. This gives me a clear picture of where you stand and what opportunities exist.
Step 2 — Strategy Development: Based on the audit findings, I develop a customized SEO strategy aligned with your business goals, target audience, and budget. This includes keyword mapping, content planning, technical optimization roadmap, and link building strategy.
Step 3 — On-Page Optimization: I optimize every element of your website — title tags, meta descriptions, headings, content, images, internal links, page speed, mobile-friendliness, and more — to meet the latest SEO best practices and align with search intent.
Step 4 — Content Creation & Optimization: Great SEO requires great content. I help you create or optimize content that answers your audience’s questions, demonstrates your expertise, and earns the trust of both search engines and human readers.
Step 5 — Off-Page & Link Building: Authority signals from other reputable websites are crucial for ranking. I implement ethical, white-hat link building strategies that build your domain authority over time, including brand mentions, guest posts, digital PR, and strategic partnerships.
Step 6 — AI & LLM Optimization: For clients who want to appear in AI search results, I implement specialized strategies to position your brand as a trustworthy, authoritative source that AI systems will reference when answering relevant questions.
Step 7 — Monitoring & Reporting: SEO is an ongoing process. I continuously monitor your rankings, traffic, and conversions, making data-driven adjustments to keep improving your performance. You receive regular, easy-to-understand reports that show exactly what is happening with your campaign.
Industries I Serve
I have delivered successful SEO results across a wide range of industries in Bangladesh and internationally. My industry experience includes:
- E-commerce & Online Retail
- Real Estate & Property Development
- Healthcare & Medical Services
- Education & Online Learning Platforms
- Technology & SaaS Companies
- Hospitality & Travel
- Legal & Professional Services
- Financial Services & Fintech
- Fashion & Lifestyle Brands
- Local Businesses & Service Providers
The Future of SEO Is AI — And I Am Already There
The SEO landscape is undergoing the most significant transformation in its history. Google’s integration of AI into search, the explosive growth of ChatGPT and other AI assistants, and the rise of voice search are fundamentally changing how people find information online.
Traditional SEO — while still important — is no longer sufficient on its own. Businesses that want to stay ahead must embrace AI SEO, LLM SEO, GEO, AEO, and AIO. These are not buzzwords; they are real, measurable strategies that are already producing results for my clients.
As one of the first SEO specialists in Bangladesh to specialize in AI-powered search optimization, I have spent hundreds of hours studying, testing, and refining strategies that work in this new AI-driven search environment. My clients are already appearing in ChatGPT answers, Google AI Overviews, and other AI-generated search results — giving them a significant competitive advantage.
When you work with me, you are not just hiring someone to fix your meta tags. You are partnering with a forward-thinking digital strategist who is helping businesses navigate the future of search — today.
